Cell Metabolism | 谷氨酰胺酶抑制损害 STK11-/Lkb1 缺陷型肺癌中 CD8 T 细胞的活化

英文题目:Glutaminase inhibition impairs CD8 T cell activation in STK11-/Lkb1-deficient lung cancer
中文题目:谷氨酰胺酶抑制损害 STK11-/Lkb1 缺陷型肺癌中 CD8 T 细胞的活化
期刊:Cell Metabolism
IF:27.287
DOI:https://doi.org/10.1016/j.cmet.2022.04.003
1- 文章亮点
Kras 共突变改变了肺腺癌的代谢特征
KL 肿瘤中的谷氨酰胺酶 (Gls1) 活性增加了 TME 中的谷氨酸
谷氨酰胺酶抑制剂联合免疫疗法抑制 TCR 克隆型扩增
活化的 CD8 T 细胞依赖于可用的谷氨酰胺和谷氨酰胺酶活性
2- 文章概括
Best等人研究了 KRAS 突变肺腺癌的代谢,发现 STK11/Lkb1 共突变 (KL) 导致谷氨酸和谷氨酰胺酶增加。 在 KL 模型中,谷氨酰胺酶抑制 (CB-839) 联合免疫疗法 (anti-PD1) 在体内无效,导致 CD8 T 细胞的克隆扩增和细胞毒性降低。
3- 研究背景
肿瘤微环境(TME)含有丰富的营养来源,可维持细胞生长并促进肿瘤发展,而TME中的葡萄糖和谷氨酰胺(Gln)对于发挥抗肿瘤功能的效应T细胞的发育和激活至关重要。免疫疗法释放了 T 细胞的抗肿瘤功能,尽管许多实体瘤反应良好,但很大一部分患者并未受益,比如肺癌。
KRAS是肺腺癌中最常改变的癌基因,一直被认为是一种不可药物化的蛋白质。研究人员对常见的肿瘤抑制因子TP53(KRAS/TP53)、CDKN2A(KRAS/CDKN2A)、KEAP1和STK11/Lkb1(KRAS/STK11)的改变的潜在遗传图谱进行了研究,获得了KRAS突变型疾病的不同亚群。更好地了解这些细化亚群的分子特征对于更好地了解患者疾病非常重要。
从氧化磷酸化到糖酵解代谢的转变关系到 T 细胞的激活。在肿瘤微环境 (TME) 中,肿瘤细胞和浸润性免疫细胞对葡萄糖和谷氨酰胺 (Gln) 的需求量很大。据推测,KEAP1 突变肿瘤会从 TME 输入大量 Gln,从而限制 Gln 用于浸润 T 细胞的可用性,从而阻止它们激活的能力。因此,谷氨酰胺酶抑制和免疫疗法的组合被推测在这种环境中是有益的。
在非小细胞肺癌 (NSCLC) 中,只有 20% 的患者从免疫治疗中受益,这更激发了人们对了解肺癌抗肿瘤免疫机制的兴趣。
4- 技术路线
小鼠模型→处理→组织学和免疫组织化学→流式细胞仪→T 细胞活化试验→LCMV 扩增动力学→定量 RT-PCR→RNA测序→代谢组学分析

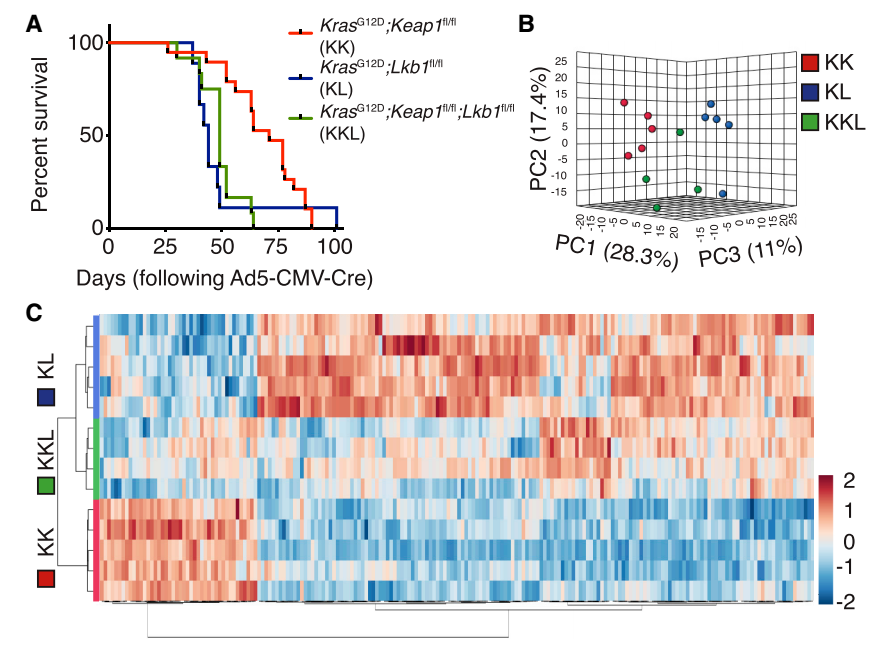
Fig. 1 Lkb1的丢失加速了 KrasG12D/+;Keap1D/D 肿瘤发生
(A) KrasG12D/+; Keap1D/D (KK; n=19) KrasG12D/+; Lkb1D/D (KL; n=9) 和 KrasG12D/+; Keap1D/D 的生存分析;Lkb1D/D (KKL; n = 12) 小鼠 (Mantel-Cox 测试 p < 0.0001)。
(B) 主成分分析比较 KrasG12D/+ 的稳态代谢组;Keap1D/D (KK; n = 5) KrasG12D/+;Lkb1D/D (KL;n = 5) 和 KrasG12D/+;Keap1D/D; Lkb1D/D (KKL; n = 4) 肿瘤。
(C) KK (n = 5)、KL (n = 5) 和 KKL (n = 4) 肿瘤结节中前 200 种差异丰富的代谢物。

Fig. 2 KrasG12D/+肺腺癌的共突变改变了肿瘤的代谢组
(A) KL与 KK 代谢物比较的火山图。红色代谢物的丰度显著增加,蓝色代谢物显著减少,ns,不显著。
(B) 与 KL 与 KK 肿瘤中代谢物显著改变相关的 KEGG 通路(蓝色:KL 上升;红色:KK 上升)。
(C) KK (n = 5)、KL (n = 5) 和 KKL (n = 4) 肿瘤中 7-磷酸景天庚酮糖、核糖和肌苷酸 (IMP) 的丰度。普通单因素方差分析 S7P:KK 与 KL:p < 0.0001;KL 与 KKL:p = 0.0019;核糖:KK 与 KL:p = 0.0014;KK 与 KKL:p = 0.0032;IMP:KK 与 KL p = 0.0026;KK 与 KKL:p = 0.0047。
(D) KK (n = 5)、KL (n = 5) 和 KKL (n = 4) 肿瘤中的谷胱甘肽 (GSH) 丰度。普通单因素方差分析 KK 与 KL:p = 0.0454;KK 与 KKL:p = 0.0455。
(E) 代谢途径影响图测量显著性和影响。
(F) KK (n = 5) 和 KL (n = 5) 肿瘤中谷氨酰胺 (Gln) 和谷氨酸 (Glu) 的丰度。
(G) K (n = 5)、KP (n = 4)、KK (n = 5)、KL (n = 5) 和 KKL (n = 4) 肿瘤结节中谷氨酸 (Glu) 的相对丰度。普通单因素方差分析 KP 与 KL p = 0.0258;KK 与 KL p = 0.0004。

Fig. 3 Lkb1 缺陷肺肿瘤结节中谷氨酰胺通量增加
(A) KK (n = 5)、KL (n = 4) 和 KKL (n = 5) 肿瘤结节中的 Gls1 mRNA 表达。
(B) 来自与 KEAP1 (n = 16) 和/或 STK11 (n = 21; 16) 共同突变的 TCGA 队列 (n = 102) 的 KRAS 突变肺腺癌中谷氨酰胺酶 (GLS1) 的表达量。
(C) GLS1 在与来自 CCLE 数据集的 KEAP1 (n = 16) 和/或 STK11 (n = 16, 19) 共同突变的 KRAS 突变肺腺癌 (n = 139) 中的表达。
(D) 13C5 15N2-谷氨酰胺 (Gln) 通过柠檬酸循环 (CAC) 或 a-酮戊二酸 (a-KG) 中间体流向谷氨酸 (Glu) 到天冬氨酸 (Asp) 的示意图。
(E) 未标记 (12C14N-Gln) 和标记 (13C515N2-Gln) 谷氨酰胺在正常 (UN; n = 5; 4 个组织块/肺) 与 KL (n = 5; 4 个肿瘤块/肺)和 KKL(n = 5;4 个肿瘤块/肺)的对比。
(F) 肿瘤结节中 13C5-和 13C5 15N1-Glu、13C4-、13C415N1-中 13C15N-Gln 标记的分数。普通单因素方差分析 13C5-Glu UN 与 KL p < 0.0001;UN 与 KKL p = 0.0026;13C5 15N1-Glu UN 与 KL p = 0.0013;UN 与 KKL p = 0.0063;13C4-Asp UN 与 KL p < 0.0001;UN 与 KKL p = 0.0003;KL 与 KKL p = 0.03;13C415N1-Asp UN 与 KL p < 0.0001;UN 与 KKL p < 0.0001。
(G) 肿瘤结节中 13C3 15N1-Asp 中 13C15N-Gln 标记的分数。普通单向 ANOVA13C3 15N1- Asp UN 与 KL p < 0.0001;UN 与 KKL p < 0.0001。
Fig. 4 增加的谷氨酸改变 KrasG12D/+;Lkb1D/D (KL) 肿瘤微环境中的免疫活性
(A) KK (n = 6)、KL (n = 6) 和 KKL (n = 8) 小鼠荷瘤肺中 CD45+ 免疫细胞的定量。普通单因素方差分析 KK 与 KL p =0.015;KK 与 KKL p = 0.0005。
(B) 流式细胞术定量 WT (n = 25) 和 KK (n = 6)、KL (n = 6) 和 KKL (n = 8) 的肺中 CD8 T 细胞上的 PD1 表达。普通单向方差分析 p < 0.0001。
(C) B 细胞 (CD45+CD19+)、T 细胞 (CD45+CD3+)、NK 细胞 (CD45+NKp46+DX5+)、嗜酸性粒细胞 (CD45+CD11b+Ly6GSSChigh)、单核细胞 (CD45+CD11b+Ly6GSSClow)、中性粒细胞(CD45+CD11b+Ly6G+)、CD103+DC (CD45+CD11c+CD103+) 和 KK(n = 6)、仅 KL A (n = 3)、KL A/S 混合中的肺泡巨噬细胞 (CD45+CD11c+CD103) (n = 3)、仅 KKL A (n = 4) 和 KKL A/S 混合 (n = 4)荷瘤肺的定量。Tukey 多重比较检验的双向 ANOVA:NK 细胞 KK 与 KL A/S p = 0.04;单核细胞 KK 与 KL A p = 0.018,KK 与 KKL A p = 0.016,以及 KK 与 KKL A/S p = 0.0007;中性粒细胞 KK 与 KKL A/S p = 0.0019,KKL A 与 KKL A/S p = 0.011;CD103+DC KK 与 KKL A/S p = 0.0004;和 KL A 与 KKL A/S p = 0.017。
(D) 代表 KK (n = 5)、KL (n = 5) 和 KKL (n = 5) 中未感染 (UN; n = 6) 和肿瘤结节 (每肺 2 个) 中 Gzmb 和 Gzme 的 logCPM 转录本的热图)老鼠。显示成对比较的调整后 p 值。
(E) LCMV 感染方案示意图。简而言之,Ly5.1 受体小鼠在 LCMV Armstrong 感染前 1 天接受 Ly5.2 P14 LCMV TCR 转基因细胞。
在感染后 6 天和 13 天后,通过流式细胞术分析血液中 Ly5.2 CD8 T 细胞的比例。
(F) 来自 Gls1+/+ 的 Ly5.2 P14 CD8 T 细胞的量化;CD4Cre (n = 9) 和 Gls1fl/fl;CD4Cre (n = 10) 供体在感染后 6 天和 13 天。双向方差分析第 6 天 p < 0.0001;第 13 天 p = 0.0008。

Fig. 5 CD8 T 细胞克隆扩增受到谷氨酰胺酶抑制的阻碍
(A) 药物治疗研究示意图。KL 小鼠鼻内注射 Ad5-CMV-Cre 以诱导基因重组。从第 20 天开始,每天两次用谷氨酰胺酶抑制剂 CB-839 或载体与抗 PD1 或同种型治疗小鼠。在第 29 天收集肺和脾脏,用于 CD8 T 细胞的 TCR Vb 链克隆性分析的流式细胞术。
(B) KL 小鼠肺浸润 CD8 T 细胞 TCR 克隆分析(载体/同种型 n = 6;载体/抗 PD1 n = 6;CB-839/同种型 n = 4;CB-839/抗 PD1 n = 6 )。
(C) 载体和 CB-839 处理的小鼠中显着不同的 TCR Vb 克隆的频率。与同种型相比,抗 PD1 治疗的小鼠中注意到的 TCR 克隆增加。
(D) TCR Vb 克隆在肺浸润 CD8 T 细胞中的频率。每个轮子代表一只小鼠的克隆多样性。
(E) TCR 克隆 Vb 21.3 在肺浸润 CD8 T 细胞中的频率。普通单因素方差分析 V iso 与 PD1 p = 0.014;V iso 与 CB-839 iso p = 0.032;V iso 与 CB-839 PD1 p = 0.025;V PD1 与 CB-839 iso p < 0.0001;和 V PD1 与 CB-839 PD1 p < 0.0001。
(F) 肺(左)和脾(右)中 CD8 T 细胞上 PD1 的表达。普通单因素方差分析 V iso 与 PD1 p = 0.018;V PD1 与 CB-839 iso p = 0.038;和 V PD1 与 CB-839 PD1 p = 0.024。
(G) CD8+ PD1+ T 细胞相对于 Vb 21.3 在媒介物/同种型 (n = 6) 中肺浸润 CD8 T 细胞中的频率的比例;载体/抗 PD1(n = 6);CB-839/同种型(n = 4);和 CB-839/抗 PD1 (n = 6)。

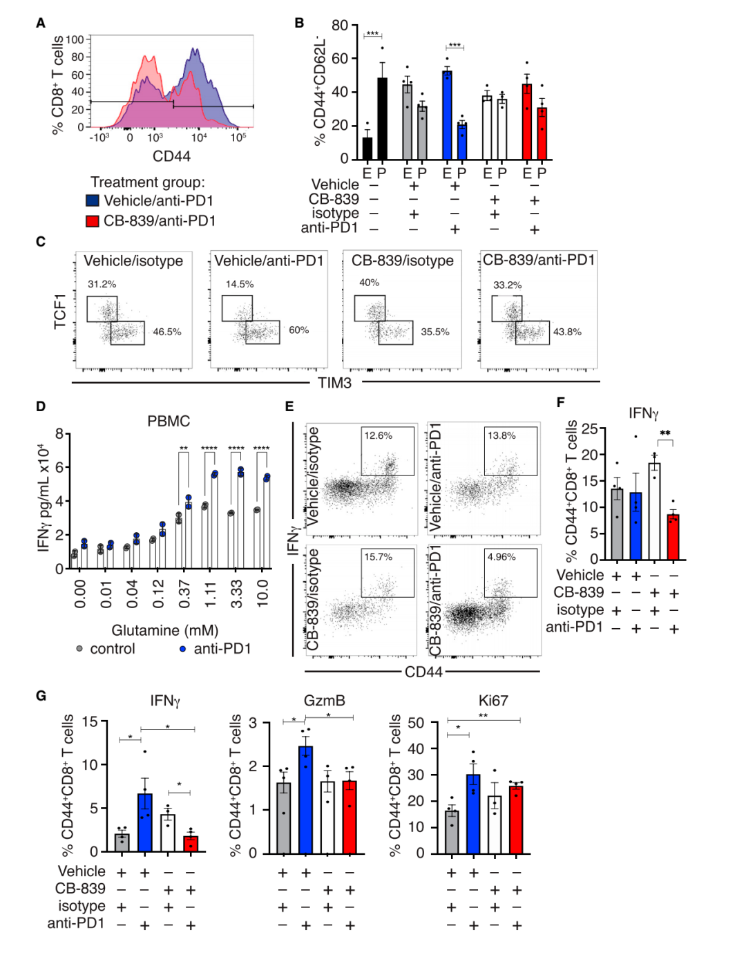
Fig. 6 活化的 CD8 T 细胞需要谷氨酰胺和谷氨酰胺酶功能来维持抗肿瘤活性
(A) CD44 在代表性载体/抗 PD1(蓝色)和 CB-839/抗 PD1(红色)荷瘤肺的 CD8 T 细胞中的表达。
(B) WT (n = 3)、载体/同种型 (n = 4) 中活化 (CD44+ CD62L) CD8 T 细胞中 TCF1 效应器 (E) 和 TCF1+ 前体 (P) 池的定量;车辆/反PD1(n = 4);CB-839/同种型(n = 3);和 CB-839/anti-PD1 (n = 4) 荷瘤肺。双向方差分析 E 与 P:BL6 p = 0.0002;载体/抗 PD1 p = 0.0001。
(C) 具有代表性的流式细胞仪图。
(D) 用抗 PD1 (0.3 mg/mL) 或同种型对照在谷氨酰胺浓度梯度 (0–10 mM) 中处理 SEB 刺激的 PBMC 中 IFNg 产生 (pg/mL) 的量化。双向方差分析 0.37 mM p = 0.0042;1.11, 3.33。和 10 毫米 p < 0.0001。
(E) IFNg 和 CD44 在从代表性载体/同种型、载体/抗 PD1、CB-839/同种型和 CB-839/抗 PD1 小鼠的脾脏中分离的 CD8 T 细胞中的表达,用 PMA/离子霉素离体激活6 小时。
(F) 从载体/同种型 (n = 4) 的脾脏中分离出的产生 IFNg 的效应子 (CD44+CD8+) T 细胞的量化;载体/抗 PD1(n = 4);CB-839/同种型(n = 3);和 CB-839/anti-PD1 (n = 4) 小鼠。未配对 t 检验 CB-839 iso 与 PD1 p = 0.0017。
(G) 从载体/同种型 (n = 4) 的荷瘤肺中分离出的表达 CD44+CD8+ 效应 T 细胞群的 IFNg、GzmB 和 Ki67 的量化;载体/抗 PD1 (n = 4);CB-839/同种型(n = 3);和 CB-839/anti-PD1 (n = 4) 小鼠用 PMA/离子霉素离体激活 6 小时。非配对 t 检验 IFNg,载体 iso 与 PD1 p = 0.043;车辆 PD1 与 CB-839 PD1 p = 0.036;CB-839 iso 与 PD1 p = 0.023;GzmB 车辆 iso 与 PD1 p = 0.039;车辆 PD1 与 CB-3 = 839 PD1 p = 0.037;Ki67 车辆 iso 与 PD1 p = 0.021;和车辆 iso 与 CB-839 PD1 p = 0.0096。
5- 研究结果
1.Lkb1 缺陷型 TME 中谷氨酸丰度增加,与响应抗 PD1 的 CD8 T 细胞活化相关。
2.与谷氨酰胺酶抑制剂 CB-839 联合治疗可抑制 CD8 T 细胞的克隆扩增和活化。
3. 谷氨酰胺酶抑制对由抗 PD1 免疫疗法激活的 CD8 T 细胞产生负面影响。

